福建宁德市周宁县2025年普通高中录取分数线查询
来源:网络
2025-07-21 08:44:45
今日上午
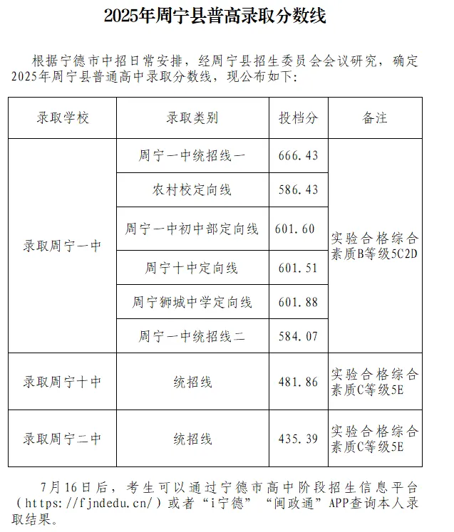
周宁县2025年普通高中
录取分数线也已公布
↓↓↓

周宁县教育局2025年7月16日
温馨提示: 本文仅供参考,不构成招生承诺,招生政策如有变动,请以当地教育考试院和学校官方最新发布的信息为准。